Ongoing projects
- Characterising the role of mutations in the normal colon
Recently, whole crypt sequencing of individual colonic crypts has revealed the presence of pre-driver mutations, including FBXW7, AXIN2, STAG2, ERBB2, and ERBB3. In contrast, Vogelstein driver mutations were rarely found on sequencing analysis of phenotypically normal tissue. Such pre-driver mutations are often present in less than 10% of CRC cells, whereas Vogelstein driver mutations can be found in close to 80% of CRC cells. The paradoxical discovery of these pre-driver mutations in phenotypically normal tissue and its rarity in CRC points towards an unknown dynamic which occurs between the period when a tissue remains phenotypically normal and cancer.
- Characterising markers of epithelial-mesenchymal transition and lymph node metastasis in colorectal cancer
Clinical observation of CRC reveals the presence of small primary lesions which metastasise to lymph nodes early, and large primary lesions which exhibit no such metastasis, here, termed “metastatic” and “expanding” phenotypes respectively. From our preliminary work using TCGA data, we identify candidate genes imbuing such CRCs with increased EMT and the tendency to metastasise early. In this project, we validate the association between candidate genes and increased EMT, and consequently characterise their molecular mechanism. These results could potentially mark a therapeutic avenue to curb the metastasis of CRC lesions.
Published work

Early mutational events and clonal dynamics in normal crypts: implications for colorectal tumorigenesis
Marvalim C, Chan DKH. Early mutational events and clonal dynamics in normal crypts: implications for colorectal tumorigenesis. Hum Genomics. 2025 Dec 15;19(1):146. doi: 10.1186/s40246-025-00889-5. PMID: 41392153; PMCID: PMC12713239.

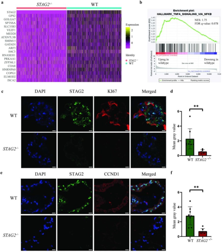
STAG2 mutations in the normal colon induce upregulation of oncogenic pathways in neighbouring wildtype cells
Yew WN, Dean CJ, Chan DKH. STAG2 mutations in the normal colon induce upregulation of oncogenic pathways in neighbouring wildtype cells. PLoS One. 2025 Oct 15;20(10):pone.0332499.exml.

Commonalities and differences in the mutational signature and somatic driver mutation landscape across solid and hollow viscus organs
Ng AS, Chan DKH. Oncogene. 2023 Sep;42(37):2713-2724.

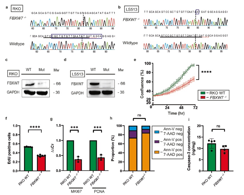
Biallelic FBXW7 knockout induces AKAP8-mediated DNA damage in neighbouring wildtype cells
Chan DKH, Mandal A, Hester S, Yu Z, Higgins GS, Kessler BM, Fischer R, Buczacki SJA. Cell Death Discov. 2023 Jun 29;9(1):200.